Learner Records#

The Credentials IDA keeps track of learners’ progress through their courses and programs. A learner can view and share their achievements in a program, called a Program Record, through the Learner Record Microfrontend (MFE).

The Learner Record MFE must be configured and deployed independently from the Credentials IDA.

A learner must be logged in to view their program records, they can navigate to their program records from one of two places:

  • By clicking the View My Records button from their LMS Profile page, OR

  • By clicking the View Program Record button from their LMS Program Dashboard page.

Initially, when a learner visits the Learner Record MFE, the learner will see a list of all programs they are enrolled in. If desired, a learner can then retrieve their certificate and grade data for each program they are enrolled in.

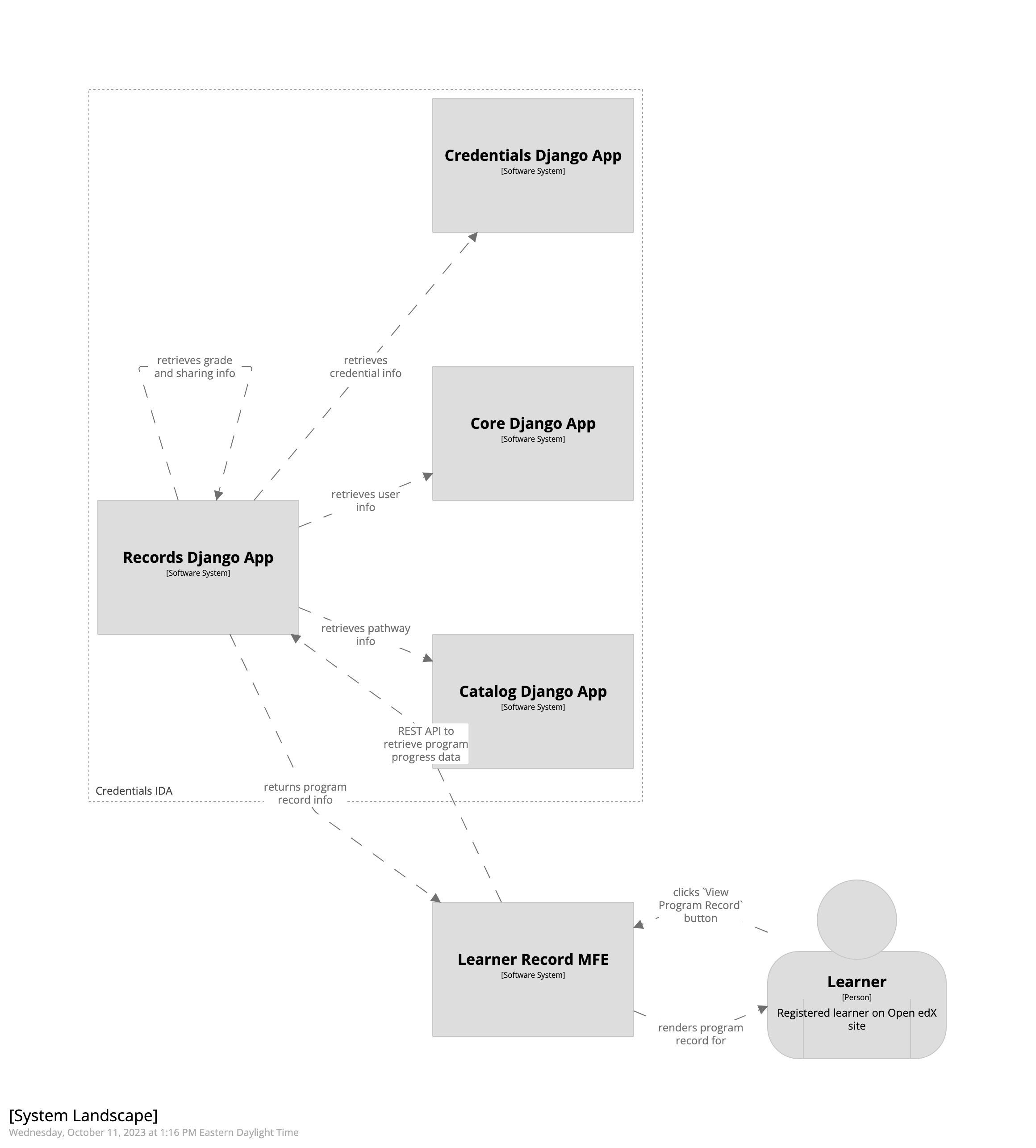
Below are a few high level diagrams showing how data is retrieved for rendering a learner’s program records.

Rendering a learner’s list of enrolled programs:

A diagram showing how data is retrieved to render a learner's Learner Record. A textual rendition is available in JSON in the document learner_record_mfe.dsl, also in this repository.

Rendering a learner’s program record:

A diagram showing how data is retrieved to render a learner's Program Record. A textual rendition is available in JSON in the document learner_record_mfe_program_records.dsl, also in this repository.

Caveat: If a learner has earned a certificate that is not associated with a Program, it will not be shown as part of the learner’s Learner Record.

Configuration#

Syncing Catalog Data#

In order for Credentials (and thus the Learner Record MFE) to display program, course, and pathway information to learners, the system must ingest data from the Catalog (Course Discovery) IDA.

This catalog data is ingested through use of the Copy Catalog management command. This command must be run periodically to keep the catalog data fresh in the Credentials database.

Enabling Program Records#

Program Record support is enabled by default. Optionally, an Administrator may disable support for the program record feature by disabling the Enable Learner Records checkbox in your site’s Site Configuration (via Django Admin).

Creation#

Program Records don’t have a concrete representation in the Credentials database.

The Credentials IDA receives certificate and grade data from the LMS as learners’ progress and complete their courses. When a learner accesses the records of a specific program, their certificate and grade data is retrieved from the Credentials IDA’s records and displayed.

Backpopulation#

If, for any reason, you need to backpopulate certificate or grade data in Credentials, you can run the Notify Credentials (LMS) management command.

Sharing#

The Learner Record MFE supports the ability for a learner to share their program progress. When a learner click the Create program record link button, a public version of the program record page is created. Anyone with that link can view it, without needing to be logged in (or requiring an account).

A screenshot of an example program record page, highlighting the location of the "Create program record link" button.

In addition, the public program record page includes a Download program record button that downloads a CSV version of the learner’s progress in their program.

A screenshot of an example public program record page, highlighting the location of the "Download program record" button.

Currently, there is no user management of the shared record. If a learner wants to stop sharing a public program record, an admin must delete the record’s entry via Django Admin (through the ProgramCertRecord model).

Sharing For Credit#

A learner can also choose to send a program record to a site partner, to receive credit from that partner for the certificates they have earned. This is referred to as a Credit Pathway.

When a learner shares their program progress through a pathway (by clicking the Share program record button), an email is sent to the selected partner with a link to the Learner’s public program record page. If a public version of the program record does not exist at this time, one is created.

A screenshot of an example program record page, highlighting the location of the "Share program record" button.

Each partner will have their own process for initiating or processing a credit request and is beyond the scope of this document.

Read the Pathways documentation for more information on how to enable and configure credit requesting credit.

If no credit pathways are enabled for a given program, the Send Learner Record button will not appear on the learner’s program record page.