Components#

This page explains the main Open edX components involved in verifiable credential issuance, delivery, and verification.

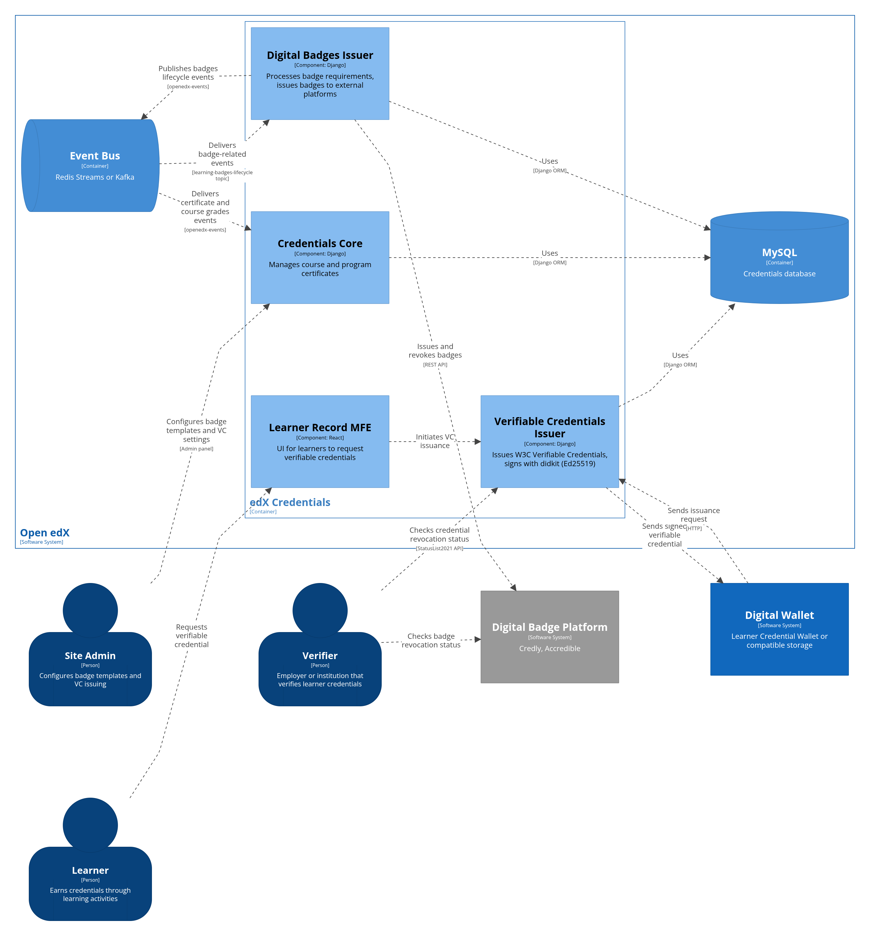
The diagram below provides a C4 component view of how the verifiable credentials feature fits into the broader Credentials service and learner-facing flow.

Component view of the Credentials service showing the credentials core, digital badges issuer, verifiable credentials issuer, and learner record MFE.

The Verifiable Credentials feature includes the following parts:

  • Verifiable Credentials application (credentials.apps.verifiable_credentials within the Open edX Credentials IDA);

  • Learner Record MFE (frontend-app-learner-record micro-frontend);

  • third-party plugins (see Extensibility);

  • digital wallets (see Storages).

Verifiable Credentials application#

The core backend logic and all related APIs are encapsulated in the Verifiable Credentials application.

Once the Verifiable Credentials feature is enabled, the Credentials IDA exposes additional functionality:

  1. The Verifiable Credentials section appears in the Django admin.

  2. Verifiable credentials URLs are added to the service.

  3. Verifiable credentials API endpoints become available. See API Reference.

Administration site#

In the Django admin, the Verifiable Credentials section includes these main pages:

  • Issuance Configurations at https://<your-credentials-host>/admin/verifiable_credentials/issuanceconfiguration/ for managing issuer records.

  • Issuance Lines at https://<your-credentials-host>/admin/verifiable_credentials/issuanceline/ for reviewing individual verifiable credential issuance requests.

Credentials admin section highlighting where you manage verifiable credential settings in Django admin.
Issuance Configuration

An issuance configuration describes an Issuer - the Organization/University/School on behalf of which verifiable credentials are created. The Issuer’s ID is embedded in each verifiable credential, and a cryptographic proof is generated using the Issuer’s private key. Each Issuer has a display name and can be deactivated via its checkbox. Only a single Issuer configuration can be active at a time.

Issuer configuration form in Django admin, showing the active verifiable credential issuer record and its editable settings.

Note

The private key is a secret generated using cryptographic software. The Issuer ID must be a decentralized identifier derived from that private key.

Issuance Line

Each request for a verifiable credential initiates a separate Issuance Line. It tracks the verifiable credential processing lifecycle and maintains a link to the source Open edX user achievement.

Issuance line records in Django admin, showing each verifiable credential request and its processing state.

Each issuance line has a unique identifier UUID and includes the following information:

  1. User Credential - related Open edX achievement (e.g. “Program Certificate” or “Course Certificate”)

  2. Issuer ID - issuer which signs this verifiable credential

  3. Storage ID - a storage backend (digital wallet) which will keep a verifiable credential

  4. Processing status - if a verifiable credential was successfully uploaded to storage

  5. Status list info - indicates if a verifiable credential is still valid and unique status index within an Issuer’s status list

Additionally every issuance line stores the following fields for debug purposes:

  • Subject ID - verifiable credential subject DID

  • Data model ID - verifiable credential specification to use

  • Expiration date - optional expiration timestamp for the verifiable credential

Status List API#

There are several reasons a verifiable credential may already be invalid, inactive, or disposed:

  • revocation

  • implicit expiration

  • other status changes

Open edX maintains status for internal credentials (“awarded”, “revoked”).

The public Status List API allows instant verifiable credential checks. This endpoint is intentionally public (unauthenticated) so that relying parties can verify credential status without credentials of their own. Each issuer maintains its own status sequence, and every issued verifiable credential occupies a unique position in that sequence. For more details, see Status List API, Implementation Details, and the generate_status_list management command.

# Status List API endpoint:
GET https://<your-credentials-host>/verifiable_credentials/api/v1/status-list/2021/v1/<issuer-id>/

# Example:
https://credentials.example.com/verifiable_credentials/api/v1/status-list/2021/v1/did:key:z6MkkePoGJV8CQJJULSHHUEv71okD9PsrqXnZpNQuoUfb3id/

Each verifiable credential includes the information needed to locate the issuer’s Status List API endpoint and identify the credential’s exact position in that issuer’s status sequence. For privacy implications of the Status List 2021 approach, see Privacy Considerations.

Status List example#

Status List itself is a verifiable credential. But it serves a different purpose.

# specific Issuer's status list:

{
"@context": [
    "https://www.w3.org/2018/credentials/v1",
    "https://w3id.org/security/suites/ed25519-2020/v1",
    "https://w3id.org/vc/status-list/2021/v1"
],
"id": "https://credentials.example.com/verifiable_credentials/api/v1/status-list/2021/v1/did:key:z6MkkePoGJV8CQJJULSHHUEv71okD9PsrqXnZpNQuoUfb3id/",
"type": [
    "VerifiableCredential",
    "StatusList2021Credential"
],
"credentialSubject": {
    "id": "https://credentials.example.com/verifiable_credentials/api/v1/status-list/2021/v1/did:key:z6MkkePoGJV8CQJJULSHHUEv71okD9PsrqXnZpNQuoUfb3id/#list",
    "type": "StatusList2021",
    "encodedList": "H4sIAJzSq2QC/+3BAQ0AAADCoPdPbQ43oAAAAAAAAAAAAODfAC7KO00QJwAA",
    "statusPurpose": "revocation"
},
"issuer": {
    "id": "did:key:z6MkkePoGJV8CQJJULSHHUEv71okD9PsrqXnZpNQuoUfb3id"
},
"issuanceDate": "2023-05-16T20:33:39Z",
"proof": {
    "type": "Ed25519Signature2020",
    "proofPurpose": "assertionMethod",
    "proofValue": "z2qgpEUHecAxtRNuRXqPavaLwq2cfTzLSykFa8FPEVxvuPxBkfHdqo17XTpA2q9wR7CYwBjsfDBXT2amXAZbRqdPz",
    "verificationMethod": "did:key:z6MkkePoGJV8CQJJULSHHUEv71okD9PsrqXnZpNQuoUfb3id#z6MkkePoGJV8CQJJULSHHUEv71okD9PsrqXnZpNQuoUfb3id",
    "created": "2023-07-10T09:42:52.259Z"
},
"issued": "2023-05-16T20:33:39Z",
"validFrom": "2023-05-16T20:33:39Z"
}

Status Entry example#

Every verifiable credential carries its status list “registration” info.

# specific verifiable credential status section:

"credentialStatus": {
    "id": "https://credentials.example.com/verifiable_credentials/api/v1/status-list/2021/v1/did:key:z6MkkePoGJV8CQJJULSHHUEv71okD9PsrqXnZpNQuoUfb3id/#15",
    "type": "StatusList2021Entry",
    "statusListCredential": "https://credentials.example.com/verifiable_credentials/api/v1/status-list/2021/v1/did:key:z6MkkePoGJV8CQJJULSHHUEv71okD9PsrqXnZpNQuoUfb3id/",
    "statusPurpose": "revocation",
    "statusListIndex": "15"
},

For debugging and verification, see the generate_status_list management command.

Learner Record Microfrontend#

The Verifiable Credentials feature extends the Learner Record MFE with additional UI. An extra “Verifiable Credentials” page (tab) becomes available.

Learner Record page with the Verifiable Credentials tab, listed achievements, and create actions for requesting a credential.

The numbered markers on the screenshot correspond to UI elements:

  1. Verifiable Credentials tab - appears once the feature is enabled.

  2. Credential list - all learner’s Open edX credentials (both course and program certificates).

  3. Create action - lets the learner request a verifiable credential for the corresponding achievement.

  4. Storage options (experimental).

Note

Currently, a single (built-in) storage backend is available out of the box (Learner Credential Wallet). Because only one storage option exists by default, the “Create” button does not show a dropdown. Additional storages appear under a “Create with” dropdown automatically once configured.

See also

Managing Verifiable Credentials

Managing issuers, issuance lines, and revocation behavior.

Configuration

Feature flags, issuer settings, and management commands.

Implementation Details

Internal implementation details for debugging and customization.